微机保护监控装置
OVE5000系列微机保护测控装置是为了适应现代变电站自动化和继电保护技术要求而开发,功能完备。
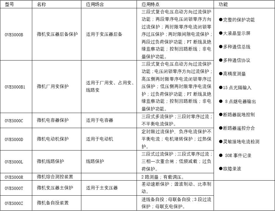
其中OVE5000可广泛应用于馈线,厂用变,电容器,电动机、变压器差动、后备保护等场合,也可监控及备自投等;
可以大大简化继电保护的硬件配置以及组屏安装和工厂实施的复杂度。
OVE5000系列是根据不同的应用场合而定制的一种提供输配电系统的保护、控制、测量和监测功能的保护管理单元。
它的丰富的预定义的保护功能不仅能满足用户在各种场合下的应用需要,其标准化的配套应用图集和整定配置文件为用户的使用提供很大的方便。
实用的硬件资源
基于统一的硬件平台的OVE5000系列,具有实用的硬件接口资源(按具体型号确认):
◆ 6个交流电流
◆ 4个交流电压输入
◆ 15路开关量输入
◆ 8路开关量输出
◆通信接口有2个RS485
◆ 1个CAN
◆ 1个以太
